HACH 950 型流量计使用说明书:[17]

 时间:2024-10-28 02:53:34

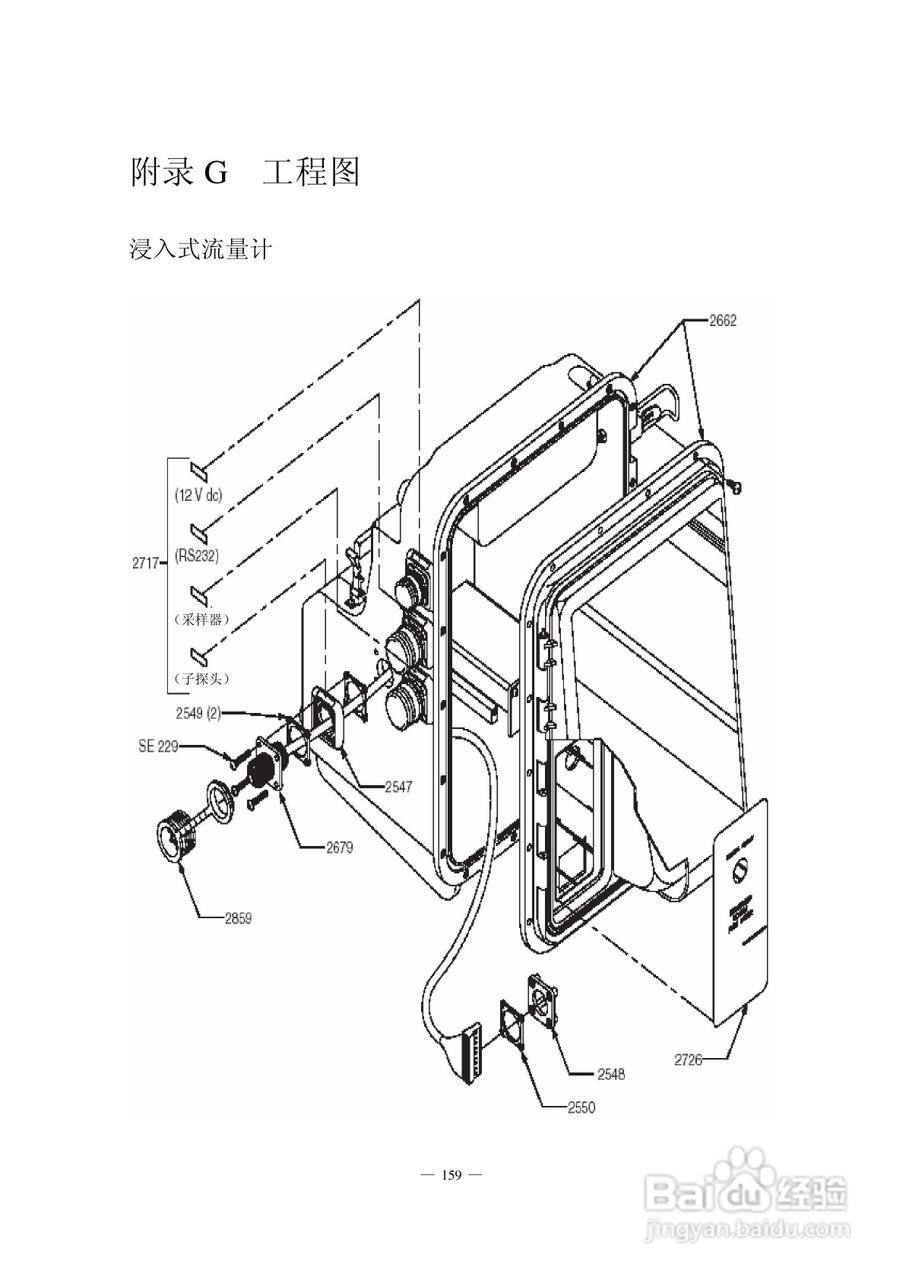
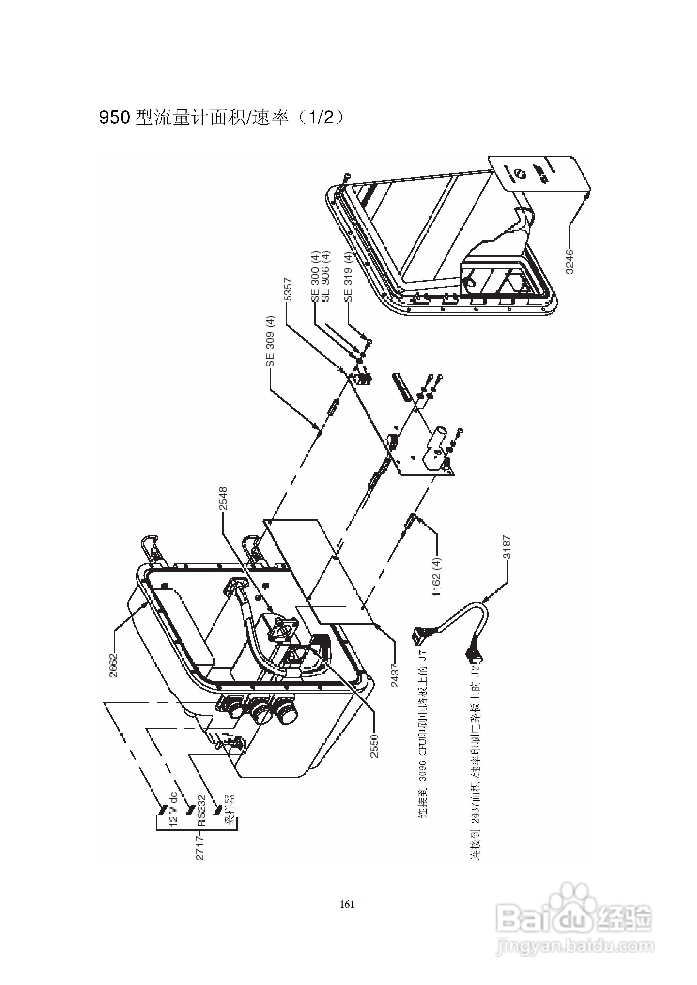
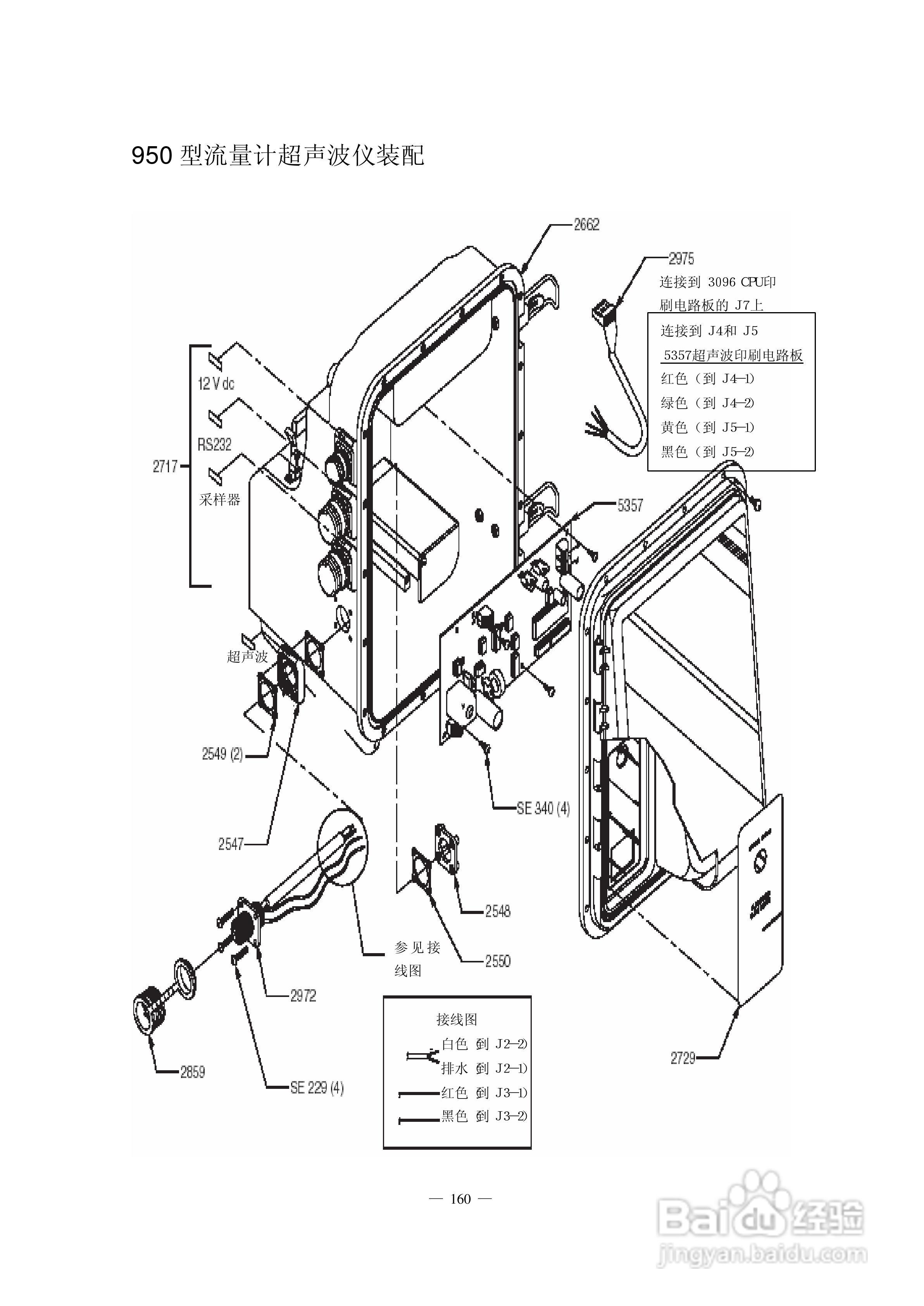
本篇为《HACH 9猱蝰逾鸾50 型流量计使用说明书》,主要介绍该产品的使用方法以及常见故障解决方案。

HACH 950 型流量计使用说明书:[17]

HACH 950 型流量计使用说明书:[17]

HACH 950 型流量计使用说明书:[17]

HACH 950 型流量计使用说明书:[17]

HACH 950 型流量计使用说明书:[17]

HACH 950 型流量计使用说明书:[17]

HACH 950 型流量计使用说明书:[17]

HACH 950 型流量计使用说明书:[17]

HACH 950 型流量计使用说明书:[17]

HACH 950 型流量计使用说明书:[17]

  • HACH 950 型流量计使用说明书:[16]
  • HACH 950 型流量计使用说明书:[11]
  • HACH 950 型流量计使用说明书:[12]
  • 使用说明书封面怎么做
  • 使用说明书wf2651使用指南
  • 热门搜索
    陇南旅游 微商怎么找一手货源 湖北神农架旅游攻略 药流后多少天可以出门 大专生可以考公务员吗 directx怎么用 陕西职业技术学院怎么样 贵州旅游网 石家庄旅游景点 点痣后多久可以洗脸