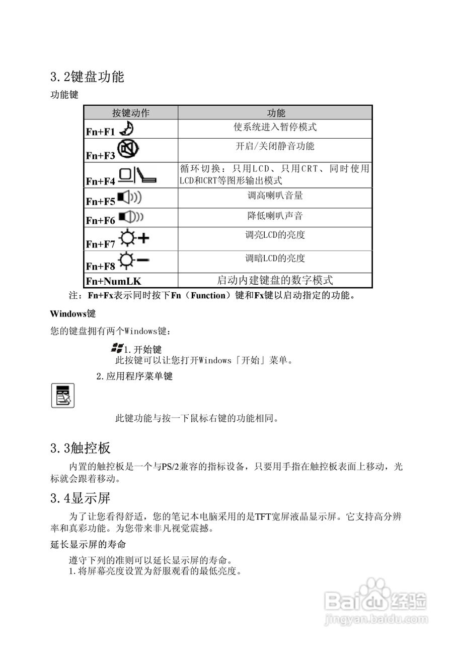
方正A211A笔记本电脑使用说明书:[3]

 时间:2024-10-19 08:18:34

本篇为《方正A211A笔记本电脑使用说明书》,主要介绍该产品的使用方法以及常见故障解决方案。

方正A211A笔记本电脑使用说明书:[3]

方正A211A笔记本电脑使用说明书:[3]

方正A211A笔记本电脑使用说明书:[3]

方正A211A笔记本电脑使用说明书:[3]

方正A211A笔记本电脑使用说明书:[3]

方正A211A笔记本电脑使用说明书:[3]

方正A211A笔记本电脑使用说明书:[3]

方正A211A笔记本电脑使用说明书:[3]

方正A211A笔记本电脑使用说明书:[3]

方正A211A笔记本电脑使用说明书:[3]

  • 方正A211A笔记本电脑使用说明书:[2]
  • 方正A211A笔记本电脑使用说明书:[5]
  • 方正S651笔记本电脑使用说明书:[3]
  • 方正M300笔记本电脑使用说明书:[3]
  • 方正颐和S1000笔记本电脑使用说明书:[3]
  • 热门搜索
    怎么用ps做海报 杏仁粉怎么吃 k线图怎么看 qq怎么申诉 翻译英语怎么说 黄褐斑是怎么形成的 上古卷轴5怎么结婚 滴虫性阴炎怎么治疗 动平衡怎么做 透视表怎么做