DELL Dell 1210S投影机说明书:[5]

 时间:2026-02-15 22:59:06

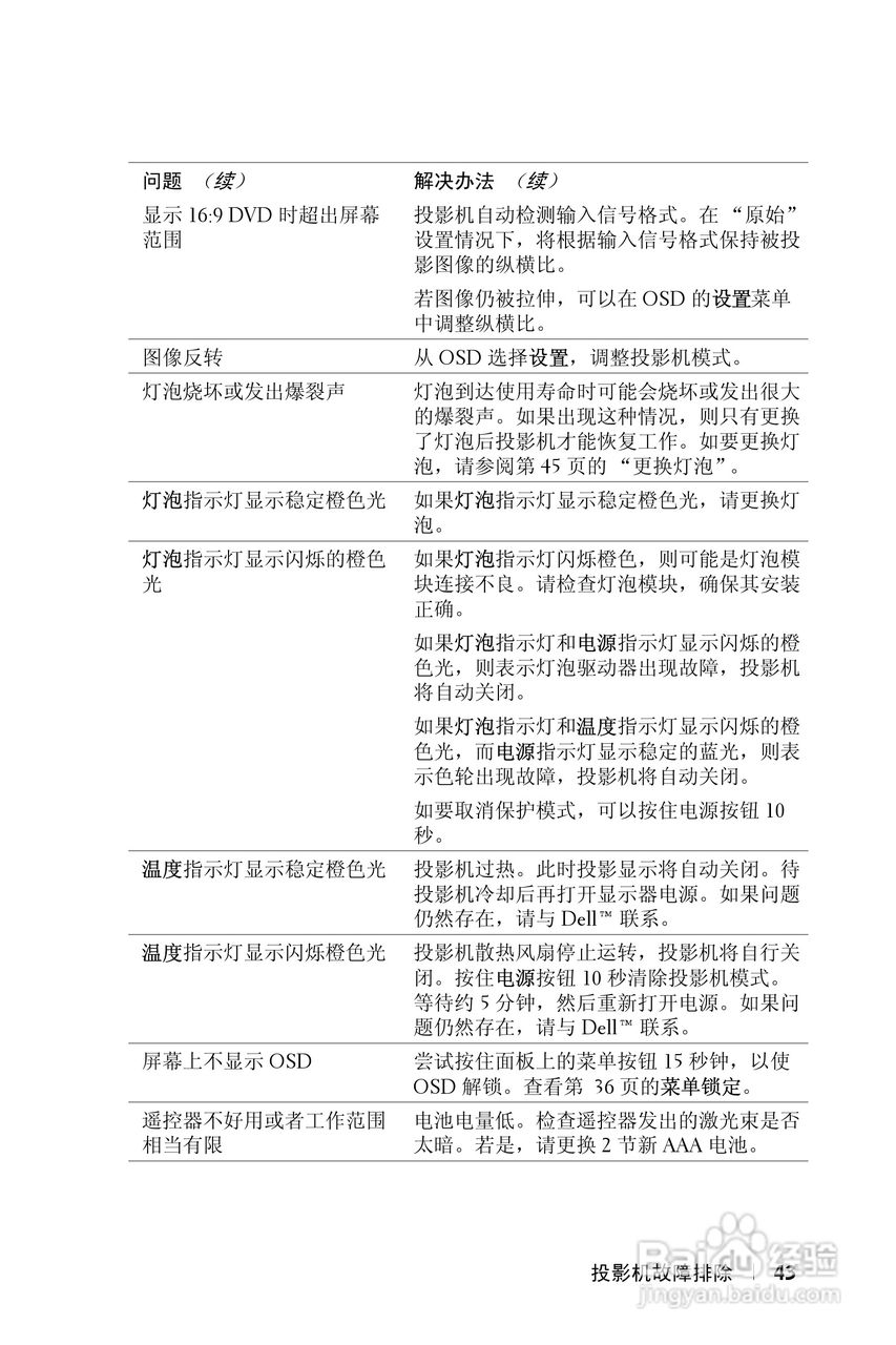
本篇为《DELL Dell 1210S投影机说明书》,主要介绍该产品的使用方法以及常见故障解决方案。


DELL Dell 1210S投影机说明书:[5]

DELL Dell 1210S投影机说明书:[5]

DELL Dell 1210S投影机说明书:[5]

DELL Dell 1210S投影机说明书:[5]

DELL Dell 1210S投影机说明书:[5]

DELL Dell 1210S投影机说明书:[5]

DELL Dell 1210S投影机说明书:[5]

DELL Dell 1210S投影机说明书:[5]

DELL Dell 1210S投影机说明书:[5]

DELL Dell 1210S投影机说明书:[5]

(共篇)上一篇:|下一篇:
  • DELL Dell 1210S投影机说明书:[1]
  • DELL Dell 1210S投影机说明书:[6]
  • DELL Dell 1510X投影机说明书:[5]
  • DELL Dell 1510X投影机说明书:[3]
  • DELL Dell 1510X投影机说明书:[4]
  • 热门搜索
    减肥吃什么 暴瘦减肥法 小孩睡觉出汗怎么回事 广州中医药大学怎么样 小黑的宝藏2攻略 铅中毒怎么办 成都旅游攻略 太姥山旅游攻略 漳州东山岛旅游攻略 foxmail怎么用