三菱 FR-S500E/S520SE变频器使用手册:[2]

 时间:2024-10-12 01:00:20

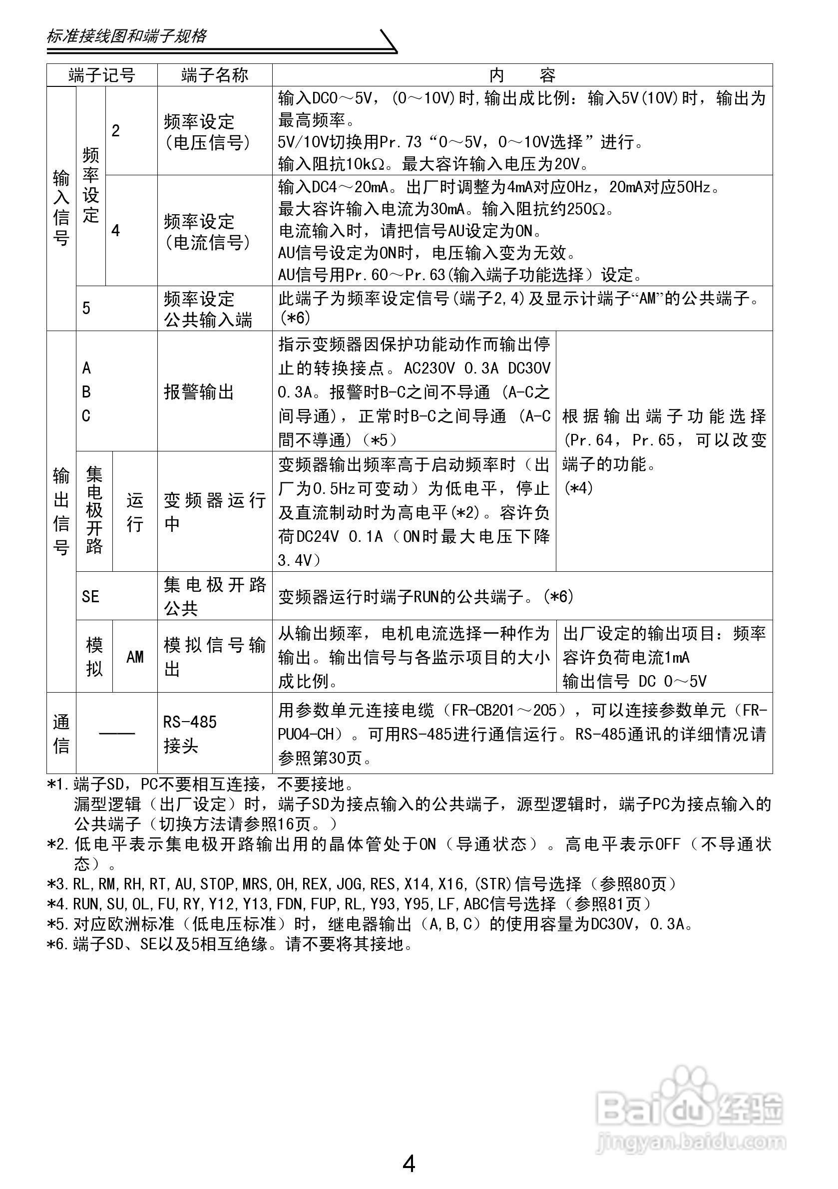
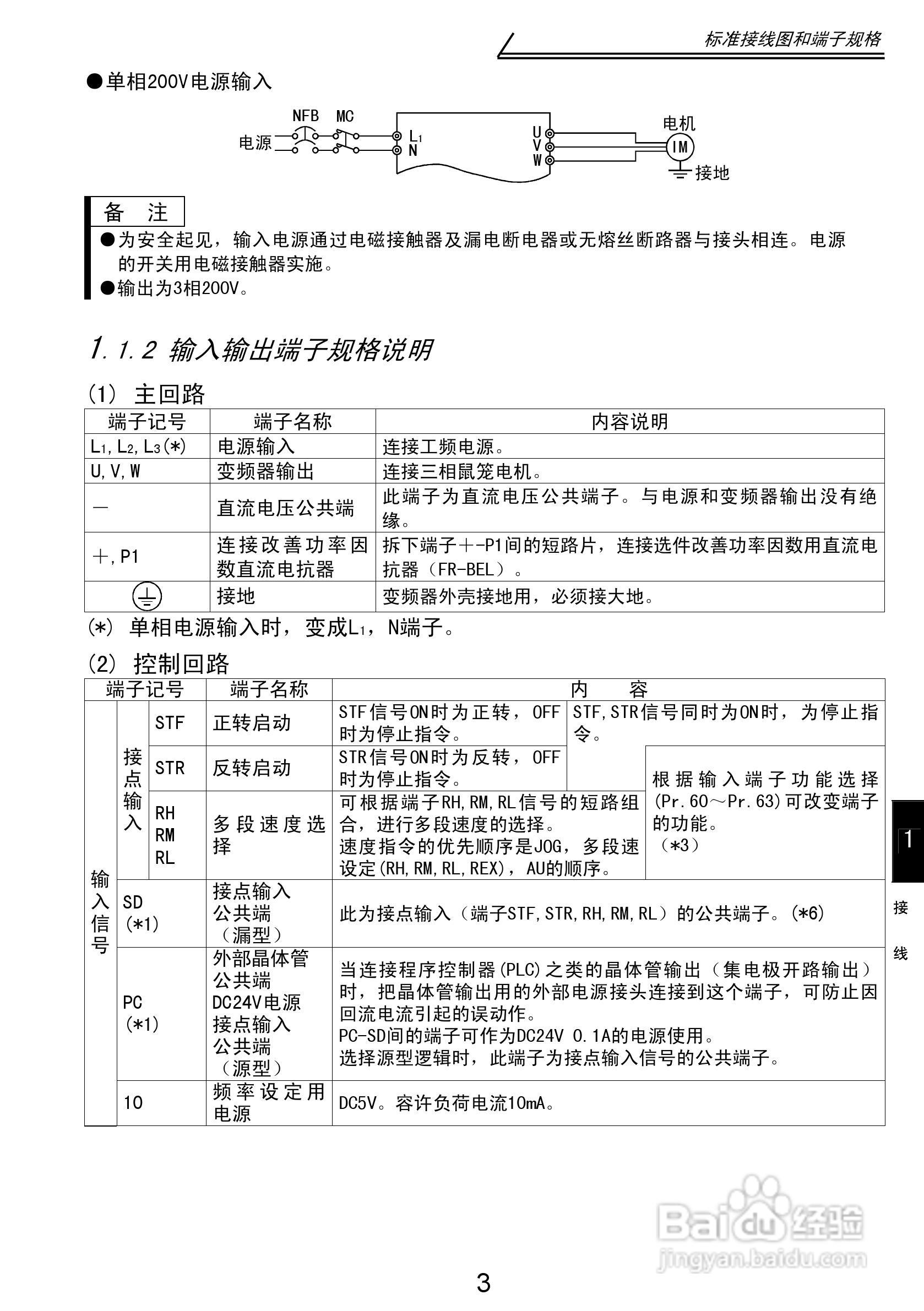
本篇为《三菱 FR-S500E/S520SE变频器使用手册》,主要介绍该产品的使用方法以及常见故障解决方案。

三菱 FR-S500E/S520SE变频器使用手册:[2]

三菱 FR-S500E/S520SE变频器使用手册:[2]

三菱 FR-S500E/S520SE变频器使用手册:[2]

三菱 FR-S500E/S520SE变频器使用手册:[2]

三菱 FR-S500E/S520SE变频器使用手册:[2]

三菱 FR-S500E/S520SE变频器使用手册:[2]

三菱 FR-S500E/S520SE变频器使用手册:[2]

三菱 FR-S500E/S520SE变频器使用手册:[2]

三菱 FR-S500E/S520SE变频器使用手册:[2]

三菱 FR-S500E/S520SE变频器使用手册:[2]

  • 微乐斗地主残局第11关攻略
  • 奔驰E300L刷ecu方案,二阶ING德国特调程序
  • 女强男弱的家庭要注意什么
  • 如何制作迷你涡轮机小风扇?
  • 酷家乐中怎么外景平台中添复古建筑
  • 热门搜索
    怎么安装路由器 我太受欢迎了该怎么办 宝沃汽车怎么样 宝宝口腔溃疡怎么办 苹果手机怎么设置动态壁纸 红旗车怎么样 澶怎么读音 怎么才能让弟弟变大 电脑c盘满了怎么办 cad箭头怎么画