优派PJ506D投影机使用说明书:[4]

 时间:2024-10-13 05:57:29

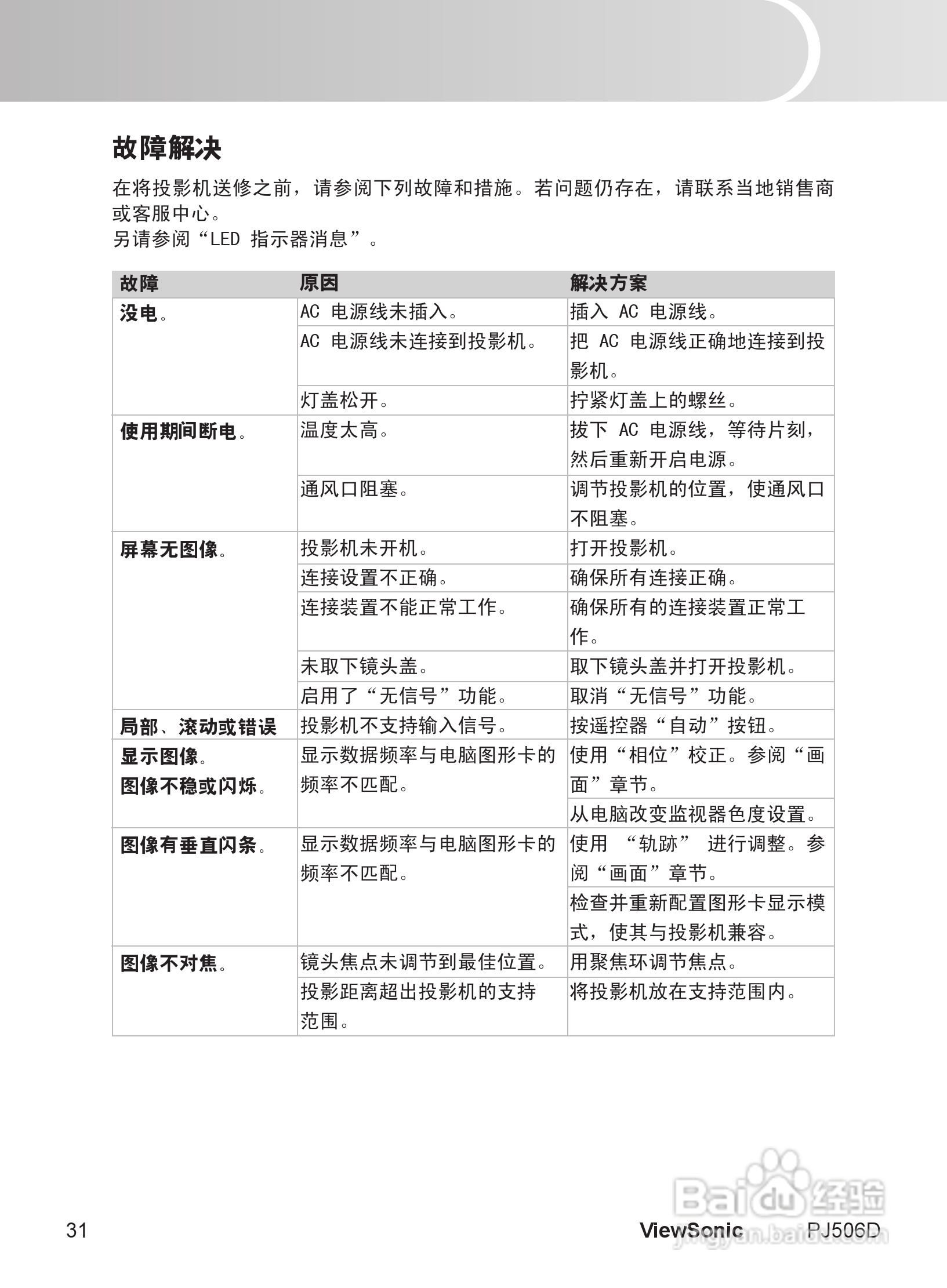
本篇为《优派PJ50瀵鸦铙邮6D投影机使用说明书》,主要介绍该产品的使用方法以及常见故障解决方案。

优派PJ506D投影机使用说明书:[4]

优派PJ506D投影机使用说明书:[4]

优派PJ506D投影机使用说明书:[4]

优派PJ506D投影机使用说明书:[4]

优派PJ506D投影机使用说明书:[4]

优派PJ506D投影机使用说明书:[4]

优派PJ506D投影机使用说明书:[4]

优派PJ506D投影机使用说明书:[4]

优派PJ506D投影机使用说明书:[4]

优派PJ506D投影机使用说明书:[4]

  • 优派PJ506D投影机使用说明书:[3]
  • 优派PJ508D投影机使用说明书:[4]
  • 优派PJ568D投影机使用说明书:[4]
  • 优派PJ588D投影机使用说明书:[4]
  • 优派PJ359W投影机使用说明书:[4]
  • 热门搜索
    送男朋友什么生日礼物 缩肛运动 血糖仪什么牌子好 土鸡养殖技术 whale是什么意思 燃气热水器什么牌子好 nobody什么意思 维生素d3什么牌子好 口苦口臭是什么原因 cdc是什么意思