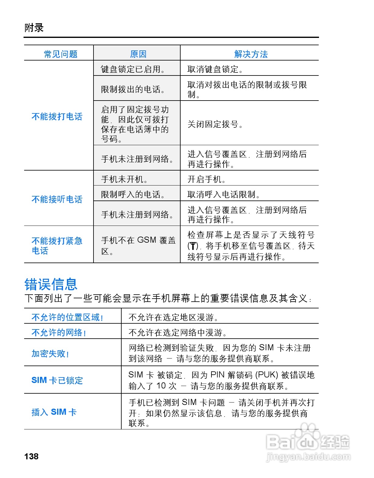
松下vs3手机使用说明书:[14]

 时间:2024-10-13 17:38:59

松下vs3手机使用说明书:[14]

松下vs3手机使用说明书:[14]

松下vs3手机使用说明书:[14]

松下vs3手机使用说明书:[14]

松下vs3手机使用说明书:[14]

松下vs3手机使用说明书:[14]

松下vs3手机使用说明书:[14]

松下vs3手机使用说明书:[14]

松下vs3手机使用说明书:[14]

  • 松下vs3手机使用说明书:[12]
  • 松下vs3手机使用说明书:[10]
  • 松下EB-G5手机使用说明书:[3]
  • 松下摄像机使用教程
  • 松下EB-G50手机使用说明书:[3]
  • 热门搜索
    土豆炖牛肉怎么做 春卷门事件是怎么回事 kindle怎么导入电子书 工作亮点怎么写 冀怎么读 this怎么读 伊能静为什么和庾澄庆分手 牟姓怎么读 vivo手机怎么样 地瓜粉的做法