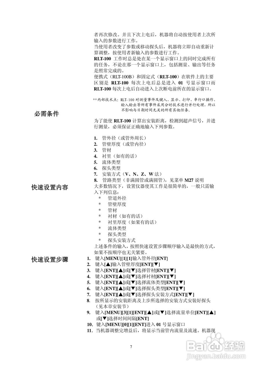
RLT-100型超声波流量计使用说明书:[1]

 时间:2026-05-18 06:37:51

本篇为《RLT-100型超声波流量计使用说明书》,主要介绍该产品的使用方法以及常见故障解决方案。


RLT-100型超声波流量计使用说明书:[1]

RLT-100型超声波流量计使用说明书:[1]

RLT-100型超声波流量计使用说明书:[1]

RLT-100型超声波流量计使用说明书:[1]

RLT-100型超声波流量计使用说明书:[1]

RLT-100型超声波流量计使用说明书:[1]

RLT-100型超声波流量计使用说明书:[1]

RLT-100型超声波流量计使用说明书:[1]

RLT-100型超声波流量计使用说明书:[1]

RLT-100型超声波流量计使用说明书:[1]

(共篇)下一篇:
  • RLT-100型超声波流量计使用说明书:[2]
  • RLT-100型超声波流量计使用说明书:[5]
  • 威尔逊WSF-100型超声波流量计说明书:[6]
  • 威尔逊WSF-100型超声波流量计说明书:[3]
  • 威尔逊WSF-100型超声波流量计说明书:[5]
  • 热门搜索
    如何快速去青春痘 向往的生活第四季 生活的真谛 脸上长痣怎么去除 iphone录音怎么导出 怎么去除脸上的皱纹 玉的好坏怎么鉴别 放逐之城怎么玩 写网络小说怎么赚钱 蜜丝佛陀怎么样